2010/01/25
医療機関の災害対応
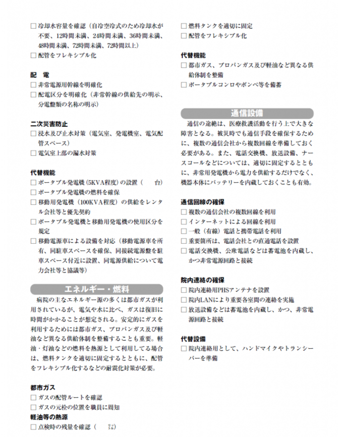
病院の施設・設備のチェックポイント
コンセントを色分け
医療救護活動で欠かせないものは多い。電気、燃料、通信など、一般企業にも当てはめて考えることができる設備類について、主なチェックポイントをまとめた。(参考:病院の施設・設備自己点検チェックリスト 東京都福祉保健局)
- keyword
- 医療機関の災害対応
医療機関の災害対応の他の記事
- 災害医療最前線 その時、病院は機能するか
- 津波直撃の中、救った患者の命 医療法人社団健育会 石巻港湾病院
- 医療機関のBCP 電気、水が止まっても「命」を守れるか?
- 電気を止めない
- 病院の施設・設備のチェックポイント「電気、燃料、通信」
おすすめ記事











※スパム投稿防止のためコメントは編集部の承認制となっておりますが、いただいたコメントは原則、すべて掲載いたします。
※個人情報は入力しないようご注意ください。
» パスワードをお忘れの方