2012/11/25
誌面情報 vol34
成功の鍵はWin−Winの関係
中小企業におけるBCPの策定が順調に増えているのが建設業だ。関東や四国、近畿、中国の各地方整備局では、各地域の建設業者にBCP策定を呼びかけるとともに、基礎的な事業継続力を評価・認定する制度をスタートさせている。これまで全国で、計565社が認定を受けている(本誌まとめ)。
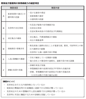
建設業者の事業継続力の認定制度は、関東地方整備局が2009年から開始した。同局では、他の省庁に先駆け2007年2月に行政としてのBCP「関東地方整備局業務継続計画(暫定版)」を策定し、同年8月から本格運用してきた。ただ、災害時に地方整備局としての事業を継続するためには、実際に道路などの修繕作業にあたる建設会社の協力が不可欠になるため、こうした建設業者に対して事業継続計画の策定を求めるとともに、基礎的な事業継続力を評価・認定することにした。
認定にあたってのポイントは「BCP策定の有無ではなく、BCP策定の取組姿勢を評価するもの。
多くの会社で定めている災害時の対応体制に加え、災害が発生した場合に体制が整うのにどのくらい時間を要するのかなどの目標時間を把握し、体制が実効的なものかを確認する」としている。審査は書類と面接の2通りで行われる。2009年9月に31社を初認定し、以来、4半期に1回ごと、2012年11月現在まで計237社を認定してきた。認定の有効期間は2年間で、社は現在認定されている企業数だ。237同局では適合した建設会社に認定証を発行するとともに、その建設会社をホームページ上に公表。さらに、インセンティブとして、価格と技術力、品質などを考慮した総合評価方式の入札で有利になるよう「地域への貢献(災害時の事業継続力認定)」の項目を設け、加点対象としている。
四国地方整備局では2010年から同様の制度を開始。これまで131社を認定してきた。概要はほぼ関東地方整備局と同じだが、審査は四国4県や大学を委員にした四国建設業等審査会が行う。さらに対象を一般土木C級と、大手企業を省いた中小企業にしぼっている点も特徴だ。総合評価にも加点される。また、四国では、愛媛、高知、徳島が建設業者の事業継続力を認定して公表する制度をそれぞれ開始しており、県の入札における総合評価にも加点することを検討している。
今年度からは近畿地方整備局も同制度をスタートし、すでに初回として197社を認定した。こちらも総合評価の加点をインセンティブとしている。このほか、中国地方整備局でも同制度をスタートさせ、初回の認定に向け10月∼11月15日まで公募を行った。
認定制度は、各地方整備局が独自に規則を設け行うもので、本省からの要請などはないようだが、取り組みは確実に全国に広まりつつある。
評価・認定する地方整備局や県にとっては、建設業者へBCPを普及することが、それぞれの組織の事業継続につながる。他方、申請する建設業者にとっては、入札の加点項目になるというインセンティブがある。両者のWin−Winの関係が取り組みを後押ししているようだ。
おすすめ記事











※スパム投稿防止のためコメントは編集部の承認制となっておりますが、いただいたコメントは原則、すべて掲載いたします。
※個人情報は入力しないようご注意ください。
» パスワードをお忘れの方