2013/01/07
防災・危機管理ニュース
NKSJリスクマネジメント株式会社 槇本純夫
レジリエンス・ポイント
①南海トラフ巨大地震は、国民生活・経済活動に極めて深刻な影響が生じる“国難”である。
②極端な事象であっても、対策をしっかりと講ずれば大幅に被害を減ずることが可能、困難状況からの回復力、変化に対するしなやかさが求められる。
③南海トラフ巨大地震の発生エリアは、我が国の人口の約60%、工業出荷額の約70%が集中する太平洋ベルト地帯に重なる。
④国民生活や経済活動の復興は、単にもとあったものを再建することから、災害に強くしなやかな社会構築に向けたハード・ソフト面の取り組みが必要である。
⑤被害影響を考える上では、物理的な被害想定に加え、社会や経済への影響を定量・定性の両面で多面的に想定する必要がある。
1.“国難”といわれる被害影響
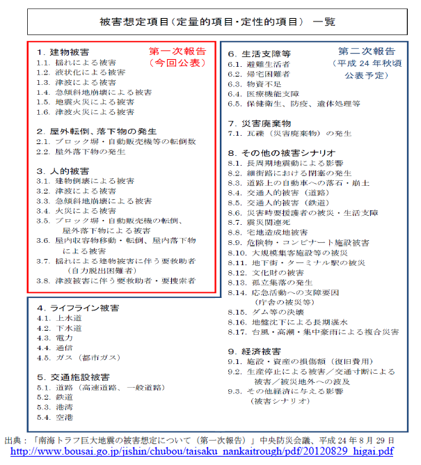
8月29日に中央防災会議が公表した南海トラフ巨大地震の被害想定(第一次報告)が、平成15年の想定を大幅に上回りセンセーションを巻き起こしている。最悪の場合、323,000人の死者になるという想定内容であった。
既に7月中旬に公表された南海トラフ巨大地震対策の中間報告において、その被害影響を「超広域にわたる巨大な地震、強い揺れに伴い、西日本を中心に、東日本大震災を超える甚大な人的・物的被害が発生し、我が国全体の国民生活・経済活動に極めて深刻な影響が生じる、まさに国難とも言える巨大災害になる」と“国難”という言葉を使って強いメッセージが発せられていた。このことと併せて、困難な事態になることを不安とともに国民が深く認識したのである。
では、なぜそのような被害想定となるのか、それは、今回、南海トラフの巨大地震モデル検討会の科学的知見に基づいて、最大クラスの地震・津波を用いたからである。過去に中央防災会議で検討してきたいずれの地震による被害想定よりも大きなものになった。ただし、この最大クラスの地震・津波は、次に必ず発生するとも限らず、しかもその発生確率の想定は難しく、かつ発生頻度は極めて低いものであるとしている。
それでも被害想定に用いたのは、従来のように起こり得る地震を想定して、それを基に被害を算定していくという手法から、極端事象を捉えて、甚大な被害想定であっても必要な対策を進めていこうという防災上の方針変更があったからである。国は最悪のケースを示しつつ、国民に対しては、しっかりとした対策を講ずれば被害も大きく減少すると、悲観やあきらめを戒めて理解と協力を求めている。困難な状況からの回復力、変化の中をしなやかに対応するレジリエンスが求められているといえよう。
2.経済的被害の想定について
南海トラフ巨大地震の発生が、国民生活・経済活動に極めて深刻な影響を及ぼすと懸念されるのは、その被害エリアが、高度に社会インフラが整備され、人口の約60%、工業出荷額の約70%が集中する太平洋ベルト地帯に重なるためである。
中央防災会議の被害想定では、経済的被害は直接被害と間接被害に分けられている。前者は個人住宅の被害、企業施設の被害、ライフライン被害等をいい、後者は生産停止による被害、東西間幹線交通寸断による被害、国内外等への波及被害等をいう。平成15年には、東海・東南海・南海の3連動地震の発生により最大で81兆円の経済的被害額と試算された。新たな試算は、次の第二次報告で公表される予定であるが、その額をはるかに上回るのは確実といわれている。
巨大地震が発生すると、建物・設備、インフラの被害による生産中断・減産が起こり、その結果サプライチェーンが分断し、部品の供給が途絶える。一方、被災のショックやインフラの寸断などの生活の不便から消費マインドが減退する。さらに供給不足は、被災していない国内外の地域にも波及し、消費や輸出が減少する。もちろん、その間に被災した構築物の再建や抑制されていた消費の回復等による復興需要はあるのだが、生産・消費の減少が長期化すると、それに対する復興需要の規模が不確実性を増す。
経済的被害を復興需要でうまくカバーするのが、国民生活や経済活動の復興の鍵となる。単にもとあったものを再建することから、災害に強くしなやかな社会構築に向けたハード・ソフト面への取り組みが必要といえよう。
3.今後公表される第二次報告について
今回の被害想定第一次報告は、基本的に建物被害、屋外転倒・落下物の発生や人的被害のように、定量的な推計が可能な項目を対象としている。南海トラフ巨大地震の被害影響を考える上では、物理的な被害想定に加え、社会や経済への影響を定量・定性の両面で多面的に想定されていることが求められる。第二次報告はこの点を充足する内容とされており、今年の秋頃に経済的被害の推計を含み、次の項目が公表される予定である。二次報告については、稿を改めて解説したい。
【執筆者プロフィール】
槇本純夫
NKSJリスクマネジメント株式会社コンサルティング部主任コンサルタント
【略歴・実績等】
2005年社名変更前の損保ジャパンリスクマネジメント入社。主に交通・物流・アミューズメント企業のBCP策定に携わる。
レジリエンス協会
================================
防災・危機管理ニュースの他の記事
おすすめ記事
-
-
顧客の安全と安心をAIと人のアシスタンスサービスで追求
JTBグローバルアシスタンス(東京都千代田区)は、渡航先でのけがや荷物の紛失、言語の壁など、海外旅行に関わるトラブルを包括的にサポートしてきた。昨今では地政学リスクの高まりに応じ、自社の危機管理ソリューションを生かした出張者や駐在員の安全確保にも注力している。創業35年を機に、AIと人間、それぞれの長所を組み合わせたハイブリッド型サービスの展開を目指す。混沌(こんとん)とした時代の中、海外旅行に伴うリスクを低下させ、旅行者の安全をどのように確保するのか。鈴木章敬代表取締役社長に話を聞いた。
2026/05/19
-
中澤・木村が斬る!今週のニュース解説
毎週火曜日(平日のみ)朝9時~、リスク対策.com編集長 中澤幸介と兵庫県立大学教授 木村玲欧氏(心理学・危機管理学)が今週注目のニュースを短く、わかりやすく解説します。
2026/05/19
-
-
-
-
追跡調査中のハンタウイルス感染症原因ウイルスにはどんな特徴が?
世界保健機関(WHO)が5月4日に大西洋を航行中のクルーズ船で乗客3人が死亡し、ハンタウイルスの感染が疑われると発表した。その後、日本人1人を含む乗員と乗客はスペイン領テネリフェ島で下船。各国で追跡調査が行われている。ハンタウイルスは、いったいどんなウイルスなのか。ハンタウイルスに詳しい北海道大学大学院の苅和宏明特任教授に聞いた。
2026/05/14
-
-
-









※スパム投稿防止のためコメントは編集部の承認制となっておりますが、いただいたコメントは原則、すべて掲載いたします。
※個人情報は入力しないようご注意ください。
» パスワードをお忘れの方