2010/01/25
誌面情報 vol1-vol22
1日あたりの使用量を把握
災害時に病院が医療施設としての機能を維持し続ける上で、欠かすことができないのが水。入院患者や職 員の飲料水に加え、負傷者への医療救護活動、さらには水洗トイレの洗浄水など大量の水が必要になる。阪 神淡路大震災では公共上水道施設の被害により、約7割の病院において上水道の供給が不能になり、長いと ころでは2カ月間も断水した病院があったと報告されている。
東京都福祉保健局が平成12年にまとめた「病院 の施設・設備自己点検チェックリスト」によると、 医療機関は日頃から、受水槽、高置水槽、配管バ ルブなど、水の供給に必要な施設・設備の点検を しておくとともに、平時に使う1日あたりの水の 使用量や災害時の節約可能量などについても確認 しておくことが重要としている。
東京都水道局の震災対策事業計画(平成20∼22 年度)では、地震被害の未然防止に向け、浄水場 や給水所など給水拠点施設の耐震化や、災害拠点 病院などへの供給ルートとなる水道施設について は、優先して耐震化を図っている。
仮に被災した場合の対応としては、震災応急対 策計画で「三次救急医療機関および災害拠点病院 への水道水供給にかかわる管路の被害については 発災後3日間以内の復旧を目指す」と定めている。 また、医療施設の所在地区の関係行政機関から、 災害対策本部を通じて緊急要請があれば、都水道 局が車両による応急給水活動を実施するとしてい る。
一方、災害拠点病院などの医療機関では、上水 道管が被災した場合の対応として、別の管路にホ ースをつなぎ、受水槽に水を供給するなどの訓練 を繰り返し行っている。
問 題は、災害拠点病院以外の中小の医療施設だ。 災害拠点病院などへのルートに比べ、公共上水道 施設の耐震化は遅れていると考えられるし、応急 復旧業務も遅れる可能性がある。給水車について も都水道局では2トン車4台、5トン車1台しか 所有していないため、自衛隊や周辺都市からの応 援が到着するまでは、調達が困難な状況が続くことが想定される。
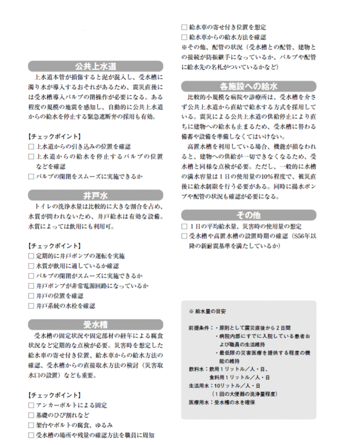
都が平成18年にまとめた首都直下地震による被 害想定ではマグニチュード7.3の東京湾北部地震が 起きた場合、都内の断水率は34.8%に達する。おお むね1週間程度での復旧すると算出されているが、「病院の施設・整備事故点検チェックリスト」の中から、水の対策について、いくつかのポイントを紹介す る。
2010年1月号vol.17より
おすすめ記事











※スパム投稿防止のためコメントは編集部の承認制となっておりますが、いただいたコメントは原則、すべて掲載いたします。
※個人情報は入力しないようご注意ください。
» パスワードをお忘れの方