2012/11/26
防災・危機管理ニュース
リスクエンジニアリング事業本部 グローバル業務部主席コンサルタント 水田 潤
リスクコンサルティング事業本部 ERM部 上席コンサルタント 竹腰 宏
リスクコンサルティング事業本部 コンサルティング部 主任コンサルタント 槇本 純夫
はじめに
2012年10月22日(現地時間)にカリブ海で発生した熱帯低気圧「サンディ」は、その後ハリケーンに発達し、カリブ海諸国、北米に大きな被害をもたらした。11月4日現在、ハリケーン「サンディ」が通過した各国の犠牲者の数は少なくとも170人にのぼっており、今後も増える可能性がある。
世界経済の中心都市であるニューヨーク州(NY)のニューヨーク市(NYC)では、地下鉄やトンネルが浸水し広い地域で停電が続くなど、都市機能が失われ、証券取引所・債券市場などは取引の停止に追い込まれた。
そこで、本レポートでは、ハリケーン発生のメカニズムや今回のハリケーン「サンディ」の特徴、被害状況、米国の行政・民間における対応について触れるとともに、今後、日本で同様の規模の台風等が発生した場合に、企業として取り組むべき対策について述べる。
ハリケーン(Hurricane)とは北大西洋、カリブ海、メキシコ湾および西経180度より東の北東太平洋に存在する熱帯低気圧のうち、最大風速が64ノット(約33メートル毎秒)以上のものをいう。
発生のメカニズムは台風と同じで、主に熱帯地方の海水が強い陽射しにより水温が上昇し、周りの空気の温度を上昇させると同時に大量の水蒸気を含んだ強い上昇気流を発生させる。すると、海面から蒸発した水蒸気は、その上昇気流によって上空に運ばれ、温度の低い上空で冷やされて再び水となって(「凝結」という)雲を作る。この上昇気流はさらに次々と湿気の多い空気を運び雲はどんどん増えて積み重なり、巨大な積乱雲が生まれる。このときの水蒸気の凝結は雲になるときに潜熱という熱を放出し、この熱が大気を暖めて積乱雲内部の上昇気流を強化させ、さらに地球の自転の影響を受けて高温多湿の大気が反時計回りに吹き込み、渦を巻く巨大な雲のかたまりとなり発生する。
また、発生メカニズムは同じであるが、他にインド洋で発生するサイクロンがあり、以下のように区別されている(表1)。
さらに、ハリケーンは最大風速の強さにより以下のように区分されている(表2)。世界気象機関(World Meteorological Organization)の熱帯低気圧の区分と台風の区分を合わせて紹介する。
今回のハリケーン「サンディ」は、ハリケーンの強さを区分するカテゴリーとしては5段階のうち最も小さい1(一時的にカテゴリー2)に属し、ニュージャージー州に上陸する前に温帯低気圧に変化している。大災害を引き起こした主な原因は、上空の強力な寒気がハリケーン「サンディ」まで南下したため、熱帯低気圧(ハリケーン)の特徴は失いつつも、上空の寒気とハリケーンの暖気との温度差が顕著となり、温帯低気圧としては強力な低気圧となったことによる。
また、通常、米国の東海岸地域は、多くのハリケーンが南から接近して北上するのに対し、ハリケーン「サンディ」はカナダ上空にあった勢力の強い高気圧のために北上を阻まれ、南東から北西に向かって東海岸に接近し上陸したため、沿岸の大都市に高潮が押し寄せた。これには、通常上空を西から東に向かって吹く偏西風が、南北に蛇行したことも関係していると思われる。
しかも、襲来した時期が満月にあたったため、海面の潮位が高かったことも災いした。
過去10年で米国に影響を与えた主なハリケーンは下表の通りである(表 3)。2005年にニューオーリンズを中心とした高潮災害で甚大な被害を出したハリケーン「カトリーナ」が死者1,836人と、他のハリケーンの死者数を大きく引き離している。
日本では、1,000人を超える死者数の台風災害は、1959年の伊勢湾台風以降今日まで発生していない。
※1:気象庁「よくある質問集」http://www.jma.go.jp/jma/kishou/know/faq/faq14.html(アクセス日:2012年11月2日)を基に当社作成
※2: 気象庁「台風について」http://www.jma.go.jp/jma/kishou/know/typhoon/index.html(アクセス日:2012年11月2日)を基に当社作成
※3:米国立ハリケーンセンター(U.S. National Hurricane Center, National Oceanic and Atmospheric Administration: NHC) http://www.nhc.noaa.gov/(アクセス日:2012年11月2日)を基に当社作成
2.1. 被害の概要
2012年10月22日(現地時間)にカリブ海で発生した熱帯低気圧「サンディ」は、24日にハリケーンのカテゴリー1に発達し、ジャマイカに上陸。このころ、米国立ハリケーンセンター(NHC)は数日以内に米国に接近すると予測している。ハリケーン「サンディ」は25日に一時、カテゴリー2まで発達したが、26日には再びカテゴリー1となった。ハリケーン「サンディ」が通過、あるいは接近したキューバ、ジャマイカ、バハマ、ハイチなどのカリブ海諸国では、土砂崩れや洪水などにより多数が死亡、深い爪痕を残した。ハリケーン「サンディ」は28日、一時的に熱帯低気圧まで勢力を弱めるものの、再びカテゴリー1となって大西洋を北上、29日には米東海岸のニュージャージー州(NJ)に上陸した。
11月4日現在、ハリケーン「サンディ」が通過した各国の犠牲者の数は少なくとも170人にのぼり、今後も増える可能性がある。今も多くの人が自宅に戻れず、避難生活を余儀なくされている。
ハリケーン「サンディ」はインフラにも大きな被害をもたらした。世界経済の中心都市、ニューヨーク市(NYC)では、暴風雨により地下鉄やトンネルが浸水した。NYやNJなどでは広い地域で停電が続くなど、都市機能が失われ、ニューヨーク証券取引所(NYSE)や債券市場などは取引の停止に追い込まれた。
経済の損失規模は最大で500億ドル(約4兆円)にのぼるとされるハリケーン「サンディ」がもたらした被害を、表にまとめた(表 4)。
※4:iJET、The New York Times、The Washington Post、共同通信、読売新聞などが発表した被害情報を参考に当社作成。2012年11月5日午後2時(米東部標準時(EST)11月5日午前0時)現在の情報に基づく。
2.2. 人的被害
ハリケーン「サンディ」が接近した地域では、家が倒壊、木や電柱が倒れるなど、その威力のすさまじさが表れている。倒壊した家の下敷きになったり、増水した川に流されるなどして、カリブ海諸国(ジャマイカ、キューバ、ハイチなど)では69人が、米国では少なくとも107人、カナダでは2人が死亡している。被災地では救助活動が続けられるなか、家屋の中から逃げ遅れたとみられる人の遺体が発見されており、今後も死者が増える可能性がある。
また、被災地では今も多くの住民が家を失うなどして避難生活を余儀なくされており、電力、食料、飲料水のない生活を強いられている。クオモ・ニューヨーク州知事は11月1日、州兵に対して100万人分の食料や飲料水を被災地に届けるよう指示した。
2.3. インフラへの影響
ハリケーン「サンディ」の来襲は、世界的大都市であるNYCの社会的・経済的インフラの脆弱性を露呈した。停電の被害はNYCだけでも一時50万世帯に達し、米東部全体では約800万世帯が電力を失った。11月1日現在も、12州の470万世帯が停電しており、復旧に時間がかかっている。
地下鉄などの公共交通機関もトンネルや駅の浸水被害で運行を停止した。浸水した駅も多く、完全に復旧するには数週間かかるとみられている。NYにある23路線のうち、11月1日に一部でも運行を再開できたのは14路線にとどまったが、3日には全体の80%が復旧した。
電話などの通信インフラも、一部で固定電話や携帯電話がつながりにくくなる影響が出ている。各電話会社は復旧に力を入れているが、マンハッタンなどでは1日も電話がつながらない、あるいはつながりにくい状態が続いた。マンハッタンでは一部で水の供給も停止している。
被災地ではガソリンの供給も滞っている。フィラデルフィアやニュージャージー州などにある複数の製油所はハリケーン「サンディ」の接近に伴い一次生産を停止したため、需給の逼迫に加え、停電の影響を受けて復旧が遅れている製油所もあり、各地のガソリンスタンドでは長蛇の列ができている。
2.4. 政府の対応
オバマ政権の今回の災害への対応について、各種世論調査では高く評価する声が多い。オバマ大統領はハリケーン「サンディ」が米東部沿岸に近づいた28日、被災する可能性の高い6州(ワシントンDC、NJ、NY、コネティカット、メリーランド、マサチューセッツ)に「非常事態」を宣言し、連邦緊急事態管理庁(FEMA)など連邦政府による災害支援、救助活動を可能にした。また、30日には、NJ、NYおよびコネティカット州に対し、「非常事態」から一段階引き上げて「大規模災害」を宣言し、連邦政府による支援をさらに拡大させた。2005年のハリケーン「カトリーナ」が上陸した際、ブッシュ大統領(当時)とともにその対応の遅れで非難を浴びたFEMAに対しても、今回の対応では賞賛の声が上がっている。
しかし、一方では、これだけ大きな被害が出る結果となったインフラの脆弱性に疑問を投げかける声もある。2011年8月のハリケーン「アイリーン」を経験しながら、防災、減災に力を入れてこなかったことへの非難である。米紙によると、NYCの災害に対する脆弱性について、科学者らは繰り返し警告してきた。今回のハリケーン「サンディ」による被害を受け、今後はこうしたインフラの防災・減災を求める声が高まる可能性がある。
2.5. ビジネスへの影響
ハリケーン「サンディ」が米北東部に接近した10月28日、世界の金融センター、NYSEとナスダック(NASDAQ)市場は、週明け29日の取引を休止すると発表した。NYSEを運営するユーロネクスト社は、従業員やコミュニティの安全を確保するのが難しいためと、休止を決定した理由を語った。結果的には30日の取引も休止され、31日にようやく取引が再開された。
ハリケーン「サンディ」接近によるインフラへの影響で、マンハッタンでは通勤に支障が出たため、自宅待機にする企業が相次いだ。マンハッタン以外でも、停電や外出を控える動きが広がり、自宅待機にする企業が多く出た。
現地に進出する日系企業でも、現地従業員を自宅待機にするなど、事業継続に支障が出た。停電のために休業したところも多く、休業しなかった企業でも、駐在員や出社できる現地従業員だけで一部の業務を行うにとどまっている。中には建物が損壊したため出社できず、被害状況の詳細を把握できていない企業もある。
我が国においても、東京、名古屋、大阪などの人口・資産が集中している大都市では同様な災害が発生するおそれがある。それらの大都市にはゼロメートル地帯が広がり、浸水被害の広域化・長期化が懸念され、都市地下空間が水没するおそれもある。ひとたびスーパー台風が出現した場合、これまで経験したことのないような過酷な災害が発生し、企業活動にも甚大な影響を与えることは明らかである。
2012年(平成24年)9月に政府の中央防災会議が「首都圏大規模水害対策大綱」をまとめている。大綱では荒川右岸の低地氾濫、利根川の広域氾濫、東京湾の高潮氾濫の3つの被災シナリオを想定し、浸水区域で孤立する被災者は最大80万人~110万人と予測している。地震以外の災害で大綱を策定するのは初めてで、首都圏で大規模な水害が起きれば「甚大な人的・物的被害が発生する」と警鐘を鳴らし、国と地方公共団体、民間企業、住民等の役割分担を明確にしている。
本章では、ハリケーン「サンディ」が顕在化させた大都市における大規模水害の被害を整理し、民間企業の被害軽減対策についてまとめる。
3.1. 大規模都市の水害被害
①都市化による内水氾濫の増加
大都市では、地表のほとんどが建物やアスファルトの道路に覆われるなど、都市開発や宅地開発による遊水・保水能力が低下している。そのため、短時間に大量の雨水が下水道に集まり、下水道施設の排水能力不足による内水氾濫が増加している。
②地下空間で拡大する浸水被害
大規模水害時の氾濫水量は膨大で、地下空間の一部が浸水した場合、短時間で地下空間に浸水が拡大し、逃げ遅れによる人的被害やビル地下部分の浸水による機能麻痺などの被害が発生する。地下鉄が浸水すると排水作業に時間がかかり、点検整備や清掃を含めると完全復旧までには膨大な時間を要する。
③浸水による電力供給の停止
電力設備が浸水し電力の供給が停止する場合や、個別住宅やマンションの電源設備が浸水し停電する場合、漏電による二次被害が想定されるために送電が可能であっても電力の供給を停止する場合がある。オフィスビル等の受電設備は地階か地下に設置されている場合が多く、水害に対して脆弱で復旧が長期化する。
④ライフライン等への影
停電は通信、上下水道などの他のライフラインの供給にも影響する。自家発電設備があっても停電が長期化すると燃料切れで通信設備が使えなくなる。給水・排水ポンプが動かないと上下水道は停止する。交通機関も電気がストップしていては動かない。ガソリンスタンドでポンプが動かないと燃料の供給ができない。浸水が長引けば、物流の復旧にも時間を要する。
⑤孤立期間の長期化と生活環境等の悪化
海抜ゼロメートル地帯では容易に排水できないために浸水継続時間が長く、ライフライン被害の発生と併せて孤立者の生活環境が悪化する可能性が高い。マンションではエレベータが停止すると、上下移動に相当な負担を要し、トイレや汚水などの健康面・衛生面でも支障が大きくなる。
⑥沿岸部の大都市における高波・高潮被害
沿岸部に立地する都市では台風による高波・高潮リスクが潜在する。東京湾、伊勢湾、大阪湾はゼロメートル地帯を抱え、伊勢湾台風級(中心気圧940hPa)の台風や、さらに室戸台風級(中心気圧911hPa)の規模の台風が襲来し、満潮時間と重なった場合、甚大な被害が想定される。
3.2. 企業における大規模水害対応力の強化
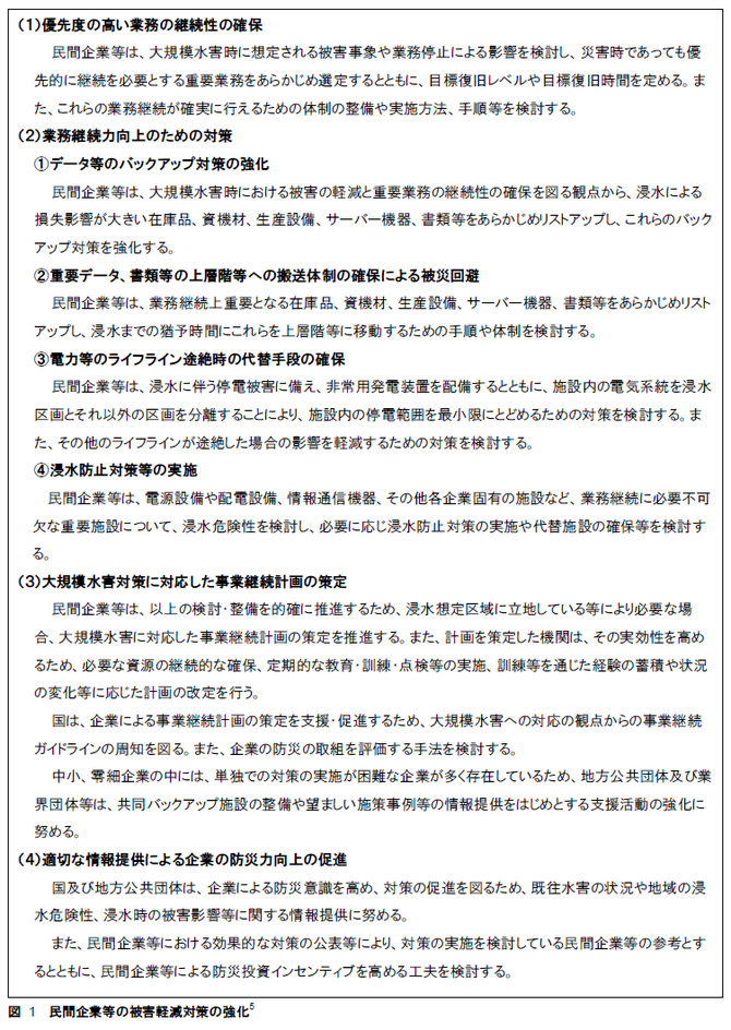
大規模水害対策としては、堤防やダム、海岸保全施設の整備などの治水対策の着実な実施が重要であるが、未だに整備水準が低く、近い将来にすべての治水対策を講じることは、現実的には極めて困難と考えられる。首都圏大規模水害対策大綱では、国と地方公共団体、民間企業、住民等の役割分担を認識し、民間企業としては人命の安全を第一優先に、以下のような大規模水害対策に取り組むことを求めている(図1)。
※5:中央防災会議.首都圏大規模水害対策大綱(平成24年9月)より一部抜粋。
おわりに
今回の災害で注目すべき点は、世界経済の中心都市であるNYCが直撃され、米債権・株式の取引停止を始めとする経済活動と市民生活に広範な影響が生じたことである。金融センターがあるマンハッタン島南部では、地下鉄や地下施設が浸水し、島と外部を川の底でつなぐ7本のトンネルも冠水し、全面復旧のメドはたっていない。隣接するニュージャージー州北部やニューヨーク都市圏では、製油所の閉鎖や交通網の遮断、送電・受変電設備の損傷などで燃料不足や停電が長期化し、市民生活や企業活動への影響が一層拡大している。ハリケーン「サンディ」は大都市に潜在する水害リスクの甚大さとその対策の重要性を示唆している。
近年、世界的に大規模な水害が発生しており、日本においても大雨が多く発生する傾向にある。また、気候変動による海面水位の上昇、大雨や台風の強度の増大等により、河川の氾濫や高潮による浸水が頻発し、甚大な被害が発生することが懸念される。
日本においても、地震などの災害に加え大規模水害も考慮した事業継続計画の策定・見直しも必要となるであろう。
【参考文献】
気象庁ウェブサイト
米国海洋大気局(National Oceanic and Atmospheric Administration: NOAA)ウェブサイト
中央防災会議「大規模水害対策に関する専門調査会「首都圏水没―被害軽減のために取るべき対策とは―」『大規模水害対策に関する専門調査会報告』2010年
中央防災会議「首都圏大規模水害対策大綱」2012年
【執筆者】
■水田 潤 Jun Mizuta
リスクエンジニアリング事業本部 グローバル業務部
主席コンサルタント
気象予報士
専門は自然災害 労働災害
■竹腰 宏 Hiroshi Takekoshi
リスクコンサルティング事業本部 ERM部
上席コンサルタント
専門は海外危機管理
■槇本 純夫 Atsuo Makimoto
リスクコンサルティング事業本部 コンサルティング部
主任コンサルタント
専門は地震・風水災リスク評価、物流・交通・建設業BCP
【本レポートに関するお問い合わせ先】
NKSJリスクマネジメント株式会社
営業企画部
〒160-0023東京都新宿区西新宿1-24-1 エステック情報ビル
TEL:03-3349-5102(直通)
転載元:NKSJリスクマネジメント株式会社 NKSJ-RMレポート77
- keyword
- 海外リスク
防災・危機管理ニュースの他の記事
おすすめ記事
-
能登半島地震からまもなく2年
能登半島地震からまもなく2年。災害対応の検証も終盤に入っています。浮上した課題を反映し、災害関連法も変わりました。来年はこれらの内容をふまえた防災・BCPの見直しが加速しそうです。発災直後から被災地を調査し、石川県の初動対応を振り返る検証委員会の委員も務めた金沢大学准教授の青木賢人氏に防災・BCP強化の方向を聞きました。
2025/12/25
-
-
-
-
中澤・木村が斬る!今週のニュース解説
毎週火曜日(平日のみ)朝9時~、リスク対策.com編集長 中澤幸介と兵庫県立大学教授 木村玲欧氏(心理学・危機管理学)が今週注目のニュースを短く、わかりやすく解説します。
2025/12/23
-
-
-
-
-














※スパム投稿防止のためコメントは編集部の承認制となっておりますが、いただいたコメントは原則、すべて掲載いたします。
※個人情報は入力しないようご注意ください。
» パスワードをお忘れの方