2012/12/20
防災・危機管理ニュース
インターリスクレポートより
株式会社インターリスク総研 コンサルティング
第三部災害リスクグループ 主任コンサルタント 小山 和博
インターリスクレポートは、MS&ADインシュアランスグループのリスクコンサルティング会社であるインターリスク総研が、企業を取り巻く様々なリスクについてご提供するリスク情報誌です。
1.はじめに
2009年に発生した新型インフルエンザは、想定よりも病原性が低く、病気そのものがもたらす被害はそれほど大きなものではなかった。その結果、現時点では新型インフルエンザという問題に寄せられる社会の関心は相当程度沈静化している。しかし、2012年5月、政府は、「新型インフルエンザ等特別措置法」(以下「特措法」という)を制定し、新型インフルエンザ対策に今後も取組む姿勢を明確にした。これは、世界的には高病原性鳥インフルエンザの動物間における流行が収束せず、ヒトへの感染例もあとを絶たない現状を踏まえ、高病原性新型インフルエンザの発生リスクは依然として残るという判断によると思われる。
従来の日本企業の新型インフルエンザ対策は、現段階では発生していない架空の感染症を想定した上で、感染拡大防止や事業継続のための計画を作成した事例が多い。このような計画も重要であるが、毎年流行するインフルエンザ等の感染症への効果的な対策は、新型インフルエンザ対策にも有効であるし、労働災害防止のための最低基準を守るだけでなく、快適な職場環境の実現と労働条件の改善を通じた従業員の安全と健康の確保を企業の責務とした労働安全衛生法第3条の趣旨に照らしても妥当な対応といえる。
そこで、今回の労災リスク・インフォメーションでは、近年の高病原性鳥インフルエンザの流行状況を概観し、今回制定された特措法の内容を整理したうえで、日本企業における今後の対応を考える。
2.高病原性鳥インフルエンザの現状
そもそもインフルエンザは、高熱、咽頭や関節の痛み、せき、鼻水などを主な症状とする全身感染症であり、日本では、毎年冬に流行する地域が多い。この病気は、鳥や豚などの間で流行しているウイルスが突然変異や遺伝子再集合を繰りかえすことにより新たな種が発生、ヒトに効率的に感染し、増殖できる性質に変化する。2009年4月に世界保健機関によって発生が確認された新型インフルエンザも同様の過程により発生したと考えられている。
このような事情を考慮すると、今後の新型インフルエンザ対策を検討するに当たっては、動物間での流行状況、特にヒトに感染した場合に重篤な症状を起こす高病原性鳥インフルエンザウイルスの流行状況を把握しておくことが重要である。
(1)日本国内の流行状況
日本国内では、2011年3月に千葉市で確認されて以来、野鳥および家きんにおける高病原性鳥インフルエンザの発生は確認されていない。2011年6月24日をもって、日本は、国際獣疫事務局が定める基準に基づく「鳥インフルエンザ清浄国」に復帰した。
(2)世界の流行状況
日本では流行が収束した高病原性鳥インフルエンザであるが、世界的には、アジア地域を中心とした広い範囲で家きんの発症例が継続的に確認されている(図1参照)。これは、野生の鴨などの渡り鳥の関与が強く疑われている。2012年10月には、インド及びブータンで家きんの患畜が確認され、大規模な殺処分が実施された。幸い、早期の対策が功を奏し、大流行までは至っていないとのことである。
例えば、中国では、広東省、遼寧省(大連市)、甘粛省、雲南省、寧夏回族自治区、新疆ウイグル自治区、香港特別行政区など広い範囲で確認されている。また、近年日本企業の進出が著しいベトナムでは、おもに北部のクアンチ省、バクニン省、ハイオズン省などで多いものの、日本企業の進出が多い南部でもソクチャン省などでも発症事例が確認されている。
(3)H5N1 型鳥インフルエンザウイルスのヒトへの発症例
2012年に入っても、鳥インフルエンザウイルスH5N1型がヒトに感染する事例は継続して報告されている(図2参照)。2012年に発症者が確認された国は、バングラディッシュ、カンボジア、中国、エジプト、インドネシア、ベトナムの6国である。
これまでみてきたように、日本国内では、流行も収束し、社会の関心も相当沈静化した高病原性鳥インフルエンザではあるが、世界的には流行が継続しており、特に日本企業の進出が著しい中国やベトナムなどアジア諸国では、ヒトの発症例もあとを絶たず、依然として高い致死率を記録している。これがいつヒトインフルエンザに変異するかは予断を許さない状況にあるとの判断に基づいて、日本政府は、新型インフルエンザ対策の見直しを進めている。2012年5月の特措法制定はその一環である。
3.新型インフルエンザ等対策特別措置法の制定
2012年5月11日、公布されたこの法律は、2009年の新型インフルエンザ対策において明らかになった問題点を法制面から改善することを目的として、対策本部の体制、対策検討に当たっての専門家の関与、予防接種の実施、水際対策等について定めたものである。制定にあたっては、外出自粛や興行場・催し物等の制限の要請、検疫のための病院・宿泊施設等の強制使用など、かなり強い強制力や拘束力を持つ内容も含まれるため、日本弁護士連合会が慎重な対応を求める会長声明を発表するなど、物議をかもした。この法律を企業の観点から見ると主なポイントは以下のとおりである。
① 業務継続の必要性が高い一部企業を指定(地方)公共機関として指定
▶ 国又は地方自治体は、病原性が高い新型インフルエンザなどの流行下でも国民生活と経済活動の根幹を支えるために欠かせない事業者を指定(地方)公共機関として指定する。この仕組みの概要は以下のとおりである。
この特措法では、災害対策基本法や国民保護法と同様に、指定(地方)公共機関が国や地方自治体が作成する対策行動計画と整合性を取る形で新型インフルエンザなどが流行している状況における業務計画を作成する責務を負うことになっている。これにより、病原性が高くかつ急速に全国に蔓延する危険な感染症の流行時にも、国及び地方自治体の対策と指定(地方)公共機関の業務が矛盾することなく進められることが担保される。
② 対象となる感染症は、新型インフルエンザ等感染症と一部の新感染症
▶ この特措法は、新型インフルエンのみならず、新感染症のうち、全国的かつ急速なまん延のおそれのあるものをも対象としている。この仕組みの概要は以下のとおりである。
③ 企業に対する先行接種の枠組みを制定
▶一度発生した新種の呼吸器系感染症は、国民の大半が当該感染症に罹患するか、ワクチンの接種により免疫を獲得するまで流行が継続することが疫学的な知見として知られている。この点で病原性が高い新型インフルエンザ等の流行時、ワクチンの重要性はきわめて高い。2009年の新型インフルエンザの際も、ワクチン接種の優先順位は大きな議論となった。
▶そこで、特措法では、住民を対象とした予防接種の実施に先立って、一部の事業者を「登録事業者」として指定し、ワクチンの優先接種の対象とすると定めている。
登録事業者と指定(地方)公共機関が異なる概念となるのが分かりにくいとの指摘がある。指定(地方)公共機関は、業務計画の作成などの負担が重く、一定規模以上の事業者であることが前提となっている。この登録事業者の仕組みは、「医療の提供」や「国民生活及び国民経済の安定」といった公益に貢献する業種ではあるものの、事業規模の観点から指定(地方)公共機関にはならなかった事業者(例:小規模診療所)や、国、自治体、指定(地方)公共機関などの業務の一部を受託する事業者(例:情報システムベンダー)をワクチンの優先接種の対象とするものである。
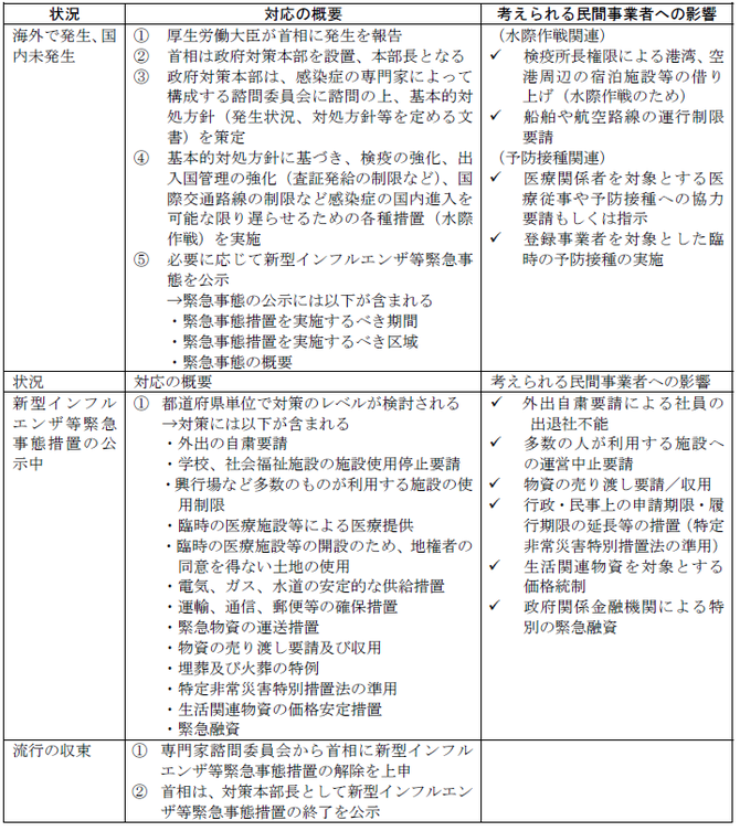
④ 新型インフルエンザ等が発生した場合、対策本部を設置、状況に応じて緊急事態を宣言
▶この特措法は、新型インフルエンザや新感染症が発生した場合、直ちに対策本部を設置し、必要に応じ新型インフルエンザ等緊急事態を宣言すると定めている。海外で発生した感染症が国内に進入するというシナリオに沿って、政府の対応の概要と、民間事業者への考えられる影響を整理すると以下のとおりである。
⑤対応の詳細については、政府行動計画やガイドラインにより提示
▶現在、この特措法に基づく対応をさらに詰めるため、新型インフルエンザ対策有識者会議(事務局:内閣官房)、同医療・公衆衛生に関する分科会、同社会機能に関する分科会がいずれも審議会としては異例のペースで開催されている
なお、これらの検討会の資料は内閣官房ホームページ(http://www.cas.go.jp/jp/influenza)に掲載されている。
この検討会以降のスケジュールを取りまとめると以下のとおりとなる。
なお、企業の対策担当者の中には「行動計画/ガイドライン新規策定」という記述に首を傾げる向きもあろうが、従来の新型インフルエンザ対策行動計画やガイドラインは法制上の根拠がないため、今回、特措法制定にあわせ新規策定扱いになるとのことである。
4.今後の取組みのポイント
このような現状を踏まえ、今後の日本企業の新型インフルエンザ対策への取組みにおけるポイントを説明する。
(1)特措法や行動計画/ガイドラインを踏まえた感染予防対策の見直し
まず、新型インフルエンザ対策に関連する感染予防対策については、今後発表される政府行動計画やガイドラインを踏まえた修正が必要である。
特に、現在の政府行動計画にある「海外発生期」「国内発生期」などの段階は見直しが予定されている。具体的には、都道府県レベルで「地域未発生期」「地域発生早期」「地域発生期」といった段階を設定し、地方自治体(都道府県、市区町村)が地域における実情に応じて対策を実施する方向性が強く示唆されており(2011年2月公表された新型インフルエンザ専門家会議意見書)、注意が必要である。
また、この特措法は、指定(地方)公共機関や登録事業者などの指定・登録の関係で、医療、医薬品・医療機器の製造・販売、電力、ガス、輸送等といった業界への影響が大きい。これらの業界では、今後の業界団体などからの連絡文書に注意することをお勧めする。なお、内閣官房新型インフルエンザ等対策室に照会したところ、注意が必要な点として以下が明らかになっている。
▶指定(地方)公共機関に指定された場合、2013年度中には業務計画を策定する必要がある。
▶業務計画は、新型インフルエンザを対象とした事業継続計画では足りず、今後政府行動計画の中で示される「記述されるべき内容」をすべて反映したものである必要がある。
加えて、策定した対応計画を実行するために最低限必要な備品として、手洗いに必要な石鹸、消毒剤、清掃用具、個人防護具などは事業所ごとに備蓄しておくことをお勧めする。個人防護具とは、手袋、白衣、マスク、エプロン、ゴーグル、フェイスシールド、靴カバー、防護服などの総称である。非常用備蓄というと災害食が連想されがちだが、消毒剤や個人防護具のような感染症対策備品も管理の対象とする方が望ましい対応といえる。
(2)従業員の大量欠勤への対応を組み込んだ事業継続計画の策定
更に、現在、感染予防は検討したものの、事業継続計画を策定していない企業には、従業員の大量欠勤への対応を組み込んだ事業継続計画の策定をお勧めする。現段階で、自社の存続に関わる最大のリスクとして、地震などの自然災害を選定している企業が多いと思われるが、新型インフルエンザ等への備えもリスク管理の観点からは必要なことと考える。また、事業継続計画策定後は、教育・訓練を通じて内容を従業員に周知した上で、訓練結果を踏まえ、定期的に内容が見直しされる仕組みを構築することが重要である。
(3)手洗い・うがい・せきエチケットといった個人の衛生的な習慣の徹底
企業がインフルエンザの流行拡大を防ぐためにもっとも重要な取り組みは、「体調不良の従業員は出社させない」「感染症の流行時は、従業員に手洗い、手指消毒、せきエチケットといった衛生的な習慣を徹底する」の2点であると公衆衛生の専門家たちは指摘している。この習慣への取組みは既存の労働安全衛生体制の中でも始められ、かつ効果が高い取組みである。特に以下の項目については、会社としてすぐにでも取組むことをお勧めする。
①冬場に外出から帰社した際の手洗い・うがいの徹底
②普段からせきやくしゃみを他人に吹きかけない習慣の徹底(腕や服で口や鼻を押さえる)
③インフルエンザと診断された場合は、出社しない習慣の徹底(周辺に感染が広がるため)→インフルエンザと診断された場合は出社を禁止する旨の社内規則を整備している事例もある
④せきやくしゃみが頻繁に出る状態になった社員は、マスクを着用する習慣の徹底また、海外安全の観点からは、バングラディッシュ、カンボジア、中国、エジプト、インドネシア、ベトナムといった近年鳥インフルエンザがヒトに感染した実績がある国に出張する場合は、ライブバードマーケットと呼ばれる生きた鳥をそのまま扱っている市場への立ち寄りをできる限り避けることも、個人の衛生的な習慣のひとつに入れてよいだろう。
(4)インフルエンザ対策への持続的取組みに向けた労働安全衛生体制の活用
個人の衛生的習慣を徹底するための取組みを持続的なものにするために、衛生委員会や安全衛生委員会の活用を検討するべきと考える。これらの組織は、健康診断、リスクアセスメント、長時間労働対策、メンタルヘルス対策、メタボリック対策といった重要な健康上のテーマに既に取り組んでいる。これに新型も含めたインフルエンザ対策を加えてはどうだろうか。
前述のとおり、新型インフルエンザ対策専門家会議の報告書上の、感染予防の主体は地方自治体とする方向性が強く示唆されている。とすると、高病原性新型インフルエンザが発生した場合、各事業所は、地方自治体の保健所などの公衆衛生部門からの指示に従う必要が生じる。地方自治体は地域の実情に合わせた対応を行うため、企業も事業所ごとに対応を調整する必要が出てくる。これらの調整は、一定の規模以上の事業所であれば、本社で行うよりも当該事業所に委ねる方が合理的である。
衛生委員会や安全衛生委員会は、一定規模以上の事業所であれば必ず設置され、委員には産業医が含まれる。感染症を専門としない産業医であっても、保健所などから発表される各種文書を読み解き、医学と企業の取り組みをつなぐ通訳としての役割を果たすことは十分可能であろう。平時は従業員の健康増進に向けた取り組みの中で感染症リスクに対する啓発を進める機関として、有事には事業所における対応を調整する場としてこれらの委員会を活用することができる。なお、このような取り組みを進めるためには、産業医と事前に密接な協議を進めておくことが欠かせない。
これからの寒い季節に日本ではインフルエンザが流行することが多い(沖縄県だけは夏場に流行する)。インフルエンザの予防接種のお知らせ、個人の衛生的習慣の案内などを行うにはちょうど良い季節であろう。
また、インフルエンザに限らず、職場内で感染症が大流行することで、従業員の大半が休業してしまうことは想定しうるリスクである。このような事態が発生した場合、人事労務部門に届出を行うルールとすることをお勧めする。大量欠勤の情報が労働安全衛生管理体制の中で適切に取扱われるための仕組みである。
5.おわりに
新型インフルエンザへの取り組みが形骸化したり、風化したり、更には忘れ去られようとしているが、その脅威は今後も収束する性質のものではない。現時点でも、世界中で鳥インフルエンザウイルスH5N1型などの検出が続いていることを考えると、新型インフルエンザ対策は、現在でも企業にとってリスク管理上の重要な課題であり、多くの企業が引き続き取組まれることを願ってやまない。
【お問い合わせ】
㈱インターリスク総研 コンサルティング第三部 災害リスクグループ TEL.03-5296-8917
※本誌は、マスコミ報道など公開されている情報に基づいて作成しております。また、本誌は、読者の方々および読者の方々が所属する組織のリスクマネジメントの取組みに役立てていただくことを目的としたものであり、事案そのものに対する批評その他を意図しているものではありません。
転載元:株式会社インターリスク総研 InterRisk Report No.12-050
- keyword
- 感染症・労働災害
防災・危機管理ニュースの他の記事
おすすめ記事
-
-
-
-
-
中澤・木村が斬る!今週のニュース解説
毎週火曜日(平日のみ)朝9時~、リスク対策.com編集長 中澤幸介と兵庫県立大学教授 木村玲欧氏(心理学・危機管理学)が今週注目のニュースを短く、わかりやすく解説します。
2025/12/09
-
-
-
-
リスク対策.PROライト会員用ダウンロードページ
リスク対策.PROライト会員はこちらのページから最新号をダウンロードできます。
2025/12/05
-
競争と協業が同居するサプライチェーンリスクの適切な分配が全体の成長につながる
予期せぬ事態に備えた、サプライチェーン全体のリスクマネジメントが不可欠となっている。深刻な被害を与えるのは、地震や水害のような自然災害に限ったことではない。パンデミックやサイバー攻撃、そして国際政治の緊張もまた、物流の停滞や原材料不足を引き起こし、サプライチェーンに大きく影響する。名古屋市立大学教授の下野由貴氏によれば、協業によるサプライチェーン全体でのリスク分散が、各企業の成長につながるという。サプライチェーンにおけるリスクマネジメントはどうあるべきかを下野氏に聞いた。
2025/12/04
















※スパム投稿防止のためコメントは編集部の承認制となっておりますが、いただいたコメントは原則、すべて掲載いたします。
※個人情報は入力しないようご注意ください。
» パスワードをお忘れの方